高职单招是众多学子迈向高等职业教育的重要途径之一。为了帮助大家顺利完成 2025 年河北高职单招考试,以下是详细的考试流程解析,请仔细阅读。
报名相关事宜
1、报名条件:高考报名
报名条件:已通过 2025 年河北省普通高校招生报名,且符合所报考院校招生条件的考生(含对口考生)。
高考报名时间及流程:预计在2024年10月中下旬至11月上旬进行。步骤包括资格初审、网上报名、资格审核、现场确认、缴费等环节。参加单招考试必须要完成高考报名。
预计时间2025年4月上旬。考生们需提前做好准备,把握时间节点,全力以赴备考。
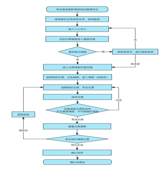
志愿填报1. 填报方式:考生在规定时间内登录河北省高职单招服务平台,进行志愿填报。河北省单招允许考生填报10所学校,每所学校可选6个专业。
2. 注意事项:考生应认真阅读招生院校的招生章程,了解院校的录取规则和专业要求等信息,合理填报志愿。
录取及报道
录取录取原则:招生院校按照“分数优先、遵循志愿”的原则,根据考生的综合成绩从高分到低分进行录取。
报道1. 录取通知书发放:考生被录取后,招生院校将向考生发放录取通知书。录取通知书的发放时间和方式以院校公布为准。
2. 报到入学:考生按照录取通知书上规定的时间和要求,携带相关材料到录取院校报到入学。逾期未报到者,将视为自动放弃入学资格。
石家庄单招培训班为您保驾护航,不仅能够提供专业的学习培训,还能够把整套流程详细告知,减少走弯路的时间!
石家庄单招培训班电话:17732150507(微信同号)




网友评论
当前共有6条评论